上海奥法美嘉生物科技有限公司代理商

9

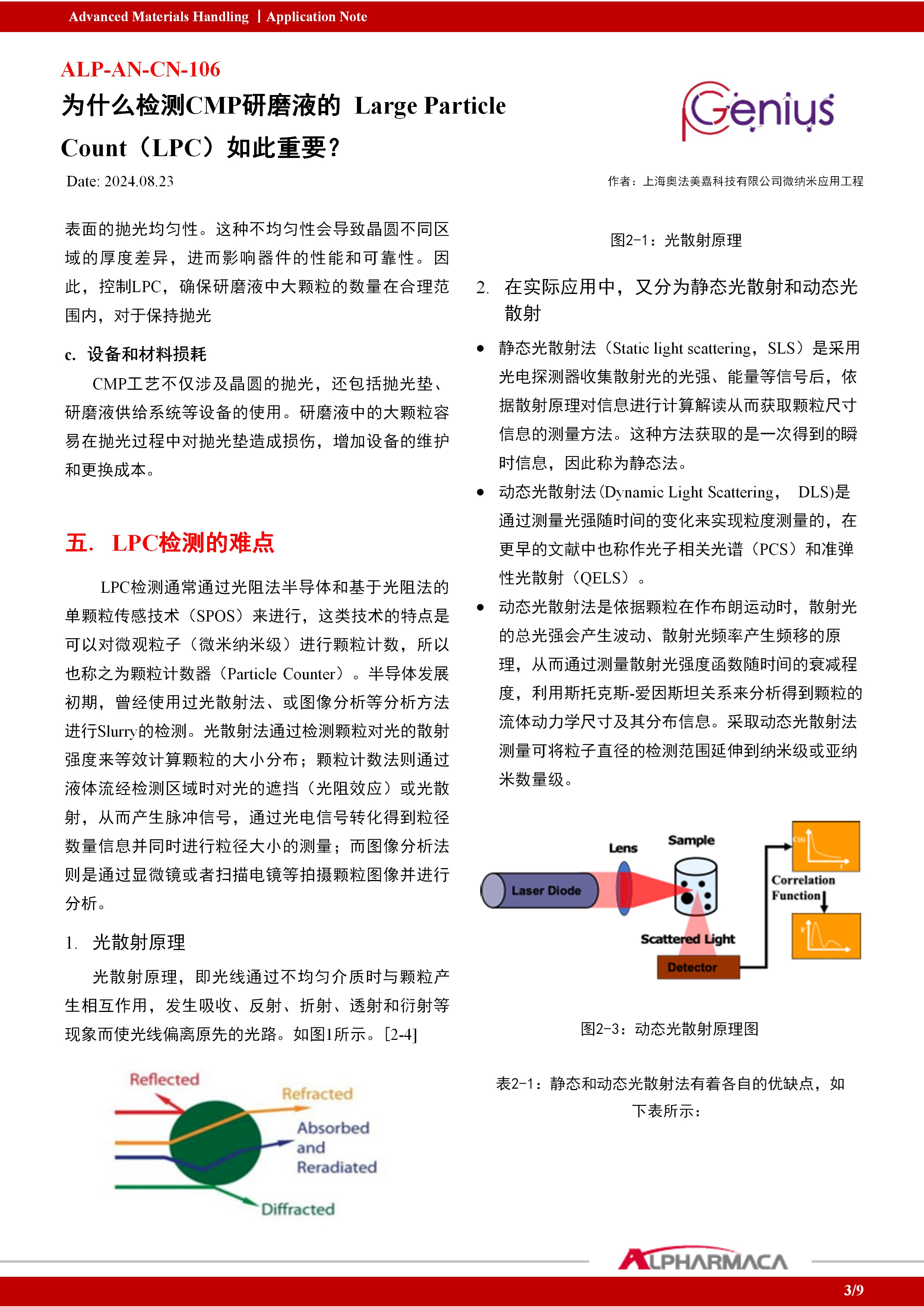
手机商铺

qrcode
商家活跃:
产品热度:
  • NaN
  • 0.2999999999999998
  • 0.2999999999999998
  • 2.3
  • 2.3
代理商

上海奥法美嘉生物科技有限公司

入驻年限:9

  • 联系人:

    奥法美嘉客服

  • 所在地区:

    上海 闵行区

  • 业务范围:

    实验室仪器 / 设备、技术服务、试剂

  • 经营模式:

    生产厂商 代理商 经销商

在线沟通

技术资料/正文

为什么检测CMP研磨液的Large Particle Count(LPC)如此重要?

79 人阅读发布时间:2024-08-30 14:18

为什么检测CMP研磨液的Large Particle Count(LPC)如此重要?为什么检测CMP研磨液的Large Particle Count(LPC)如此重要?为什么检测CMP研磨液的Large Particle Count(LPC)如此重要?为什么检测CMP研磨液的Large Particle Count(LPC)如此重要?为什么检测CMP研磨液的Large Particle Count(LPC)如此重要?为什么检测CMP研磨液的Large Particle Count(LPC)如此重要?为什么检测CMP研磨液的Large Particle Count(LPC)如此重要?为什么检测CMP研磨液的Large Particle Count(LPC)如此重要?为什么检测CMP研磨液的Large Particle Count(LPC)如此重要?
资料格式:

ALP_AN_107_CN_ 为什么检测CMP研磨液的Large Particle Count(LPC)如此重要? (2).pdf

查看详细文档

上一篇

ALP-TN-CN-06 780 APS V13A阀漏气与返液原因分析及确证.pdf

下一篇

复杂注射剂之脂质体的表征与解决方案

我的询价